产品展示
ATV74变频器 矢量变频器 梅兰电子自动化
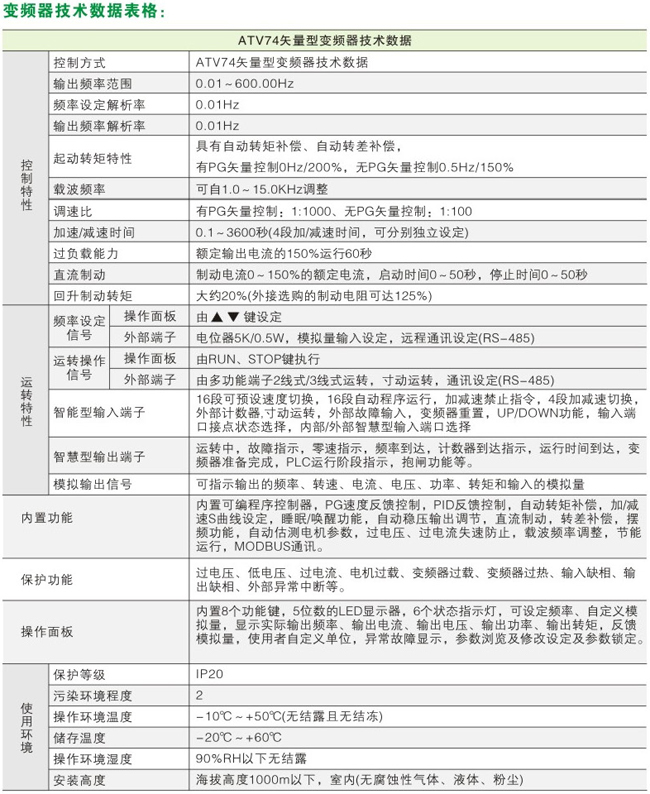
ATV74变频器特点:
一、高性能磁场定向矢量控制技术:
1、大启动转矩:0.5HZ 180%额定转矩。
2、精确的速度控制精度:1:100(SVC),1:1000(VC)。
3、更快的转矩响应速度:20mS。
4、更稳定的速度控制稳定度:≤±0.1%
二、易用性:
1、丰富的主辅给定通道便于实现多种同步控制方案,灵活的频率通道切换便于实现无忧切换控制方案。
2、灵活的运行命令切换功能可方便实现本地和远程控制的切换。
3、全系列采用G/P(重型/轻型)合一设计,更能满足绝大部分客户的功能需求。
4、提供RS485通讯端子接品,采用标准MODBUS协议,可方便组网,实现上位机监控。
5、转速跟踪:实现对旋转中的电机无冲击平滑起动。
6、自动电压调整:当电网电压变化时,能自动保护输出电压恒定。
7、中心频率任意给定的摆频功能。
8、共用直流母线方式:特殊设计保证变频器可以直接接直流母线。
9、具有掉电复位功能,保证生产的连续性和生产效率。
10、用户密码保护设置:可对用户设定的参数进行保密,防止非专业人员修改。
三、经济性:
1、ATS74变频器内部采用集成智能PID控制器,可设定PID预置频率,通过采用自适应算法,闭环控制响应速度快,利用休眠功能可以最大限度的满足节能要求。
2、ATV74变频器15KW以下标配内置制动单元,18.5KW-30KW内置制动单元可选,实现快速停车。
3、多达16段速的简易PLC和多段控制,可实现每一阶段的时间、方向、加减速时间设置,能够满足大部分需要控制场合的要求。
4、利用高速脉冲频率,可以方便实现同步控制
四、可靠性:
1、宽电压设计:输入电压在±15%范围内可以正常工作。
2、0.5HZ 180%的力矩输出确保电机的可靠运行,在各种频率段都能输出理想的正弦波形。
3、快速限流功能:当电流超过电流限流点,可以将电流快速限制在电流限流点以内,避免了频繁出现过流报警并保护设备安全。
4、通过内部高效的电流闭环控制,在快速启动或具有冲击负载的情况下,仍能实现无跳闸连续运行。
5、转矩限定与控制功能:对运行期间转矩自动限制,防止频繁过流跳闸,闭环矢量模式可实现转矩控制。
6、完善的保护功能:为用户提供几十种的故障保护功能,可以实现从变频器到电机的全方位保护。
7、全系列机型采用独立风通设计,极大的提高了变频器在各种恶劣环境下长期运行的可靠性。
8、专业的流水生产线,先进的工艺流程控制,严格的生产检验制度,以及强大的技术支持确保用户得到满意的产品和技术服务。








